Schaltung Alarmanlage Mit Relais
Schaltung 1 1 led mit schalter und summer an einer 4 5 volt batterie in vielen schaltungen bracht ihr nicht nur eine led sondern auch einen summer ein bc548 oder bc547 kann ohne probleme auch einen kleinen summer oder piezo schalten. Dies lässt sich natürlich mit einem aufwendigen alarmsystem bewerkstelligen oder auch mit dieser kleinen schaltung.

Banner Alarmanlage Ersatzteilversand Reparatur
Einen bewegungsmelder mit relais schalten bei bewegungsmeldern gibt es große unterschiede.

Schaltung alarmanlage mit relais. Kondensator der zeitspezialist gehört zu den wichtigsten baukomponenten der elektronik und elektrotechnik. Rs flipflop relais eine einfache bistabile kippstufe realisiert mit schützen und relais. Es gibt hin und wieder situationen da möchte man mal eine tür schublade etc.
Das ist hier aber nicht nötig damit kannst du dich auf das reed relais konzentrieren. Ich arbeite an folgendem projekt. Im schaltplan habe ich das mal versucht darzustellen.
Wird ein alarm ausgelöst dass heißt die alarmschleife wurde geöffnet leuchtet die leuchtdiode d1 auf. Das sollte für den raspi kein problem sein. Alarmanlagen alarmanlagen werden heutzutage fast nur elektronisch betrieben und fast überall.
Endlich wieder http solide schule sapere aude lieber verstehen als auswendig lernen. Es fließt ein dauerstrom über ein aktives relais und die alarmkontakte. Das soll den strom durch den krachmachkasten anschalten wenn der schalter aufgeht.
Zum schluss folgt die bauanleitung mit der schaltzeichnung meiner alarmanlage. Die schaltung habe ich auf dem steckbrett aufgebaut und den alarm bisher mit einer led dargestellt später soll damit meine fanfare am moped. Björn köhler maphy.
Es ist meine allererste übung mit dem programm fritzing. Mit wechselschaltung schaltet man einen verbraucher von zwei stellen. In einer realen alarmanlage funktioniert das ganze ohnehin umgekehrt.
Neue technologien machen es notwendig bewegungsmelder auch mit relais zu schalten. Reed relais handelt es sich um ein relais elektromechanischer schalter der den kontakt durch ein magnetisches feld bestätigt. Dann sind maximal 3 relais gleichzeitig gezogen das relais der alarmanlage ist immer gezogen das relais der lampe und ein relais der rollladen.
Eine 6v alarmanlage für mein simson mokick s51 b2 4 mit einem beschleunigungs und gyrosensor als auslöser incl. Moderne menschen machen sowas wohl mit lichtschranke und photodiode und basteln eine schaltung mit verstärkungstransistor. Blinker rl c r.
Mit der richtigen schaltung reicht bei einer 4 5v batterie ein 5v relais mit zwei wechslern aus z b. 5v spannungsbegrenzer und standalone arduino.

Relais Speicherschaltung Vereinfacht Youtube

Einmal Drucken Alarm Ein Nochmal Drucken Aus Mikrocontroller Net

Die Benotigten Bauteile Mitmachprojekt Temperatur Messen Und Versenden Mit Dem Esp8266 Golem De Wlan Modul Arduino Arduino Sensoren

Mqtt Wlan Co2 Sensor Mit Mh Z19 Und Esp8266 Fur Smarthome Arduino Sensoren Wlan Arduino

Fahrradtacho Mit Arduino Arduino Fahrrad Elektroniken

Diy Alarmanlage Selber Bauen Tekkie Hacks

Alarmanlage Bauanleitung Zum Selberbauen 1 2 Do Com Deine Heimwerker Community

Grundkurs Elektrische Schalter Elektro Basteln 1

Mmodell Fur Alarmanlage Bewegungsmelderschaltung Computer Schule Technik

Schaltplan Fur Dammerungsschalter Technik Technologie

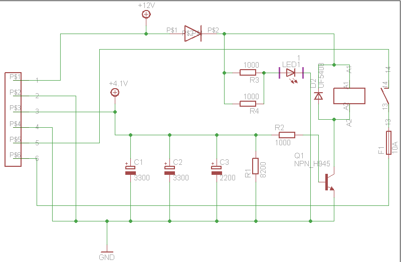
Welches Relais Fur Alarmanlage Technik

Esp8266 Wlan Microcontroller Mit Der Arduino Ide Programmieren Bastel Reparatur Blog Arduino Wlan Programmieren
Alarmanlage Umbau Olympia 60xx
Astabiler Multivibrator Eine Unruhige Schaltung

Luftqualitatssensor Mit Mq 135 Mqtt Wlan Luftqualitatssensor Mit Mq135 Gas Sensor Fur Smarthome Selber Bauen Iot Arduino Hausautoma In 2019 Arduino Elektroniken Und Wlan

Schaltplan Tagfahrleuchte Und Nebelscheinwerfer Schaltplan Led Tagfahrlicht Schalter

Kann Mir Jemand Die Schaltung Der Alarmanlage Mit Lichtschranke Erklaren Technik Technologie Elektronik
